简 介
陆军技术出版物ATP 3-01.81的主要受众是旅及旅以下指挥官和参谋人员、基层指挥官、排长和在作战行动中使用合成兵种规划方法的单兵班。所有组织的指挥官都能从本出版物反无人机系统方法中受益。训练和教育人员也可通过参考本出版物来促进合成兵种防空能力的开发,并将其纳入现有课程。其他军种和联合组织也可阅读本出版物,以便深入了解美国陆军针对反无人机系统的防空反导行动
. 本书原文发布于2025年5月,本书译文发布于2025年7月29日。
. 中文全文共计62千字。
. 定价:720元
目 录
序言
目 录
简介
第1章 作战环境
1.1 作战环境
1.1.1 无人机系统组成要素
第2章 作用和职责
2.1 作用和职责
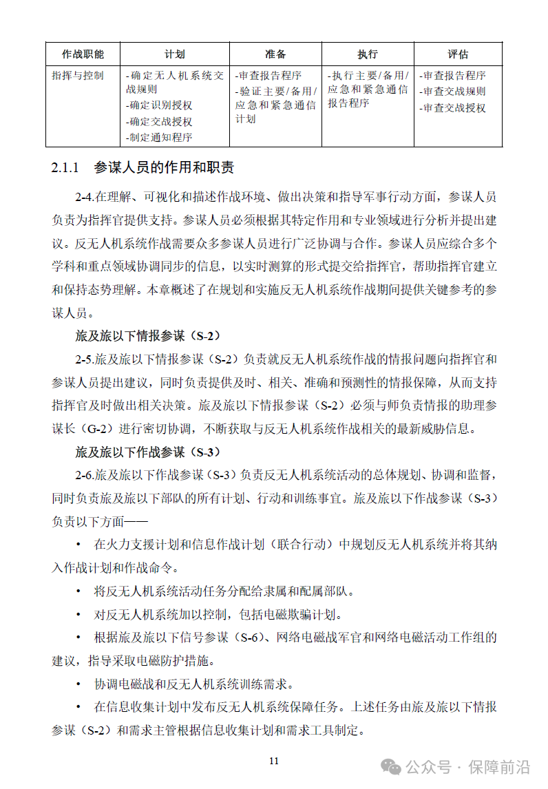
2.1.1 参谋人员的作用和职责
第3章 威胁
3.1 威胁方法
3.1.1 应对威胁
第4章 规划
4.1 规划考虑因素
4.1.1 评估和报告
4.1.2 评估类别
4.1.3 报告
4.1.4 规划和准备组成要素
4.1.5 规划职责
4.1.6 电磁战考虑因素
4.1.7 反无人机系统与美国陆军目标选择与打击流程
4.2 分层防御
4.2.1 分层防御方法
4.2.2 为固定站点建立防御能力
4.2.3 应对无人机系统威胁
4.2.4 探测
4.2.5 跟踪和识别
4.2.6 击败
4.2.7 报告要求
4.2.8 被击落的无人机系统
第5章 被动和主动防御
5.1 被动防御
5.1.1 被动防御任务
5.2 飞机目视识别
5.3 空中警卫
5.3.1 空中警卫部署
5.3.2 空中警卫检查表
5.4 主动防御规划
5.4.1 针对反无人机系统的主动防御措施
5.4.2 跟踪
5.4.3 识别
5.4.4 决策
5.4.5 击败
5.4.6 交战
第6章 防空警报和控制
6.1 防空警报等级
6.1.1 警戒状态和战备状态
6.1.2 交战规则
6.1.3 执行
第7章 保障训练
7.1 概述
7.1.1 确定作战需求
7.1.2 训练
附录A 反无人机系统装备
A.1 固定式低速缓慢小型无人一体化打击系统
A.2 Ku频段功能无线电频率系统
A.3 “郊狼”Block 2C
A.4 反遥控模型飞机一体化空中打击网络
A.5 消除简易非国家空中威胁
A.6 Anvil
A.7 “风语者”系统
A.8 移动式低速小型无人机一体化打击系统
A.9 高能激光
A.10 FIM-92肩射便携式防空系统
A.11 Bal Chatri
A.12 “无人机克星”
A.13 Smart Shooter
A.14 Modi
A.15 前方区域防空指挥与控制
A.16 RAJANT
术语表
第1节——缩略语和简称
第2节——术语
参考资料


定价:720元

联系我们
购置资料 谷老师:13165589228(微信同)
检索/翻译 梁老师:13011583019(微信同)
定制报告 蔡老师:13068796075(微信同)
北京分公司联系人 王老师:18610862096(微信同)



