简 介
第2章为陆军预置库存的部署规模及部署特点。系统梳理陆军预置库存体系的总体部署规模、区域布局并分析其构成特点。
第3章为陆军预置库存案例分析。聚焦陆军预置库存在伊拉克战争、俄乌冲突、印太演习和科威特演习中的应用,重点阐述其基本概况、实施过程与实战成效,深入探讨预置库存体系在现代战争中的优势与挑战。
第4章为陆军预置库存的发展趋势研判。主要包括陆军预置库存当前所面临的挑战、未来发展趋势,以及针对我国陆军陆军预置库存建设提出启示建议。
. 本中文报告发布于2025年7月24日。
. 中文全文共计30千字。
. 定价:3480元。
目 录
1.1 基本功能
1.1.1 缩短部署时间
1.1.2 提高战略威慑力
1.1.3 支持多样化任务
1.2 发展历程
1.2.1 冷战时期的建立与发展(1950年代初到1990年代末)
1.2.2 反恐战争与全球干预时期的战略转型(2001至2015)
1.2.3 多域作战背景下的智能化重构(2015年至今)
1.3 管理体制
1.3.1 战略层
1.3.2 战役层
1.3.3 战术层
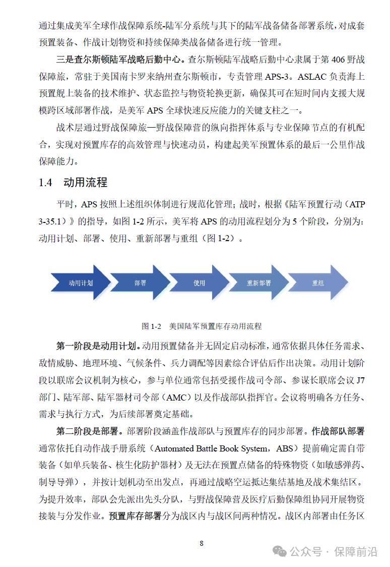
1.4 动用流程
第2章 美陆军预置库存部署规模及特点
2.1 总体部署规模
2.2 区域部署规模
2.2.1 美国本土
2.2.2 欧洲
2.2.3 海上
2.2.4 东北亚
2.2.5 西南亚地区
2.3 主要特点
2.3.1 部署前沿化
2.3.2 体系多样性
2.3.3 响应速度快
第3章 美陆军预置库存案例分析
3.1 伊拉克自由行动
3.1.1 基本概况
3.1.2 应用过程
3.1.3 应用成效及不足
3.2 俄乌冲突中的APS-2应用
3.2.1 基本概况
3.2.2 应用过程
3.2.3 应用成效及不足
3.3 APS-3运用实践-以“萨拉克尼布22”与“肩并肩22”演习为例
3.3.1 基本概况
3.3.2 应用过程
3.3.3 应用成效及不足
3.4 APS-5在科威特演习中的应用
3.4.1 基本概况
3.4.2 应用过程
3.4.3 应用成效及不足
第4章 美陆军预置库存面临的挑战及未来发展趋势分析
4.1 面临的问题与挑战
4.2 未来发展趋势
4.3 对我军APS建设的启示建议
参考文献
部分内容预览

定价:3480元。
联系我们
购置资料 谷老师:13165589228(微信同)
检索/翻译 梁老师:13011583019(微信同)
定制报告 蔡老师:13068796075(微信同)
北京分公司联系人 王老师:18610862096(微信同)




