编译:达文西达 / 审校:赵晓

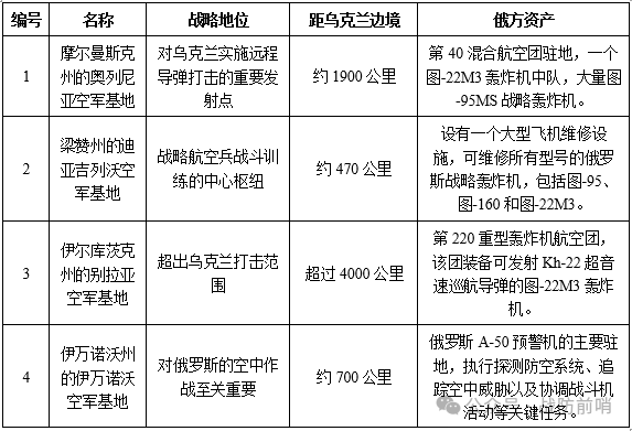
. 此次行动的主要打击目标为俄罗斯四个最具战略价值的空军基地,分别为摩尔曼斯克州的奥列尼亚空军基地、梁赞州的迪亚吉列沃空军基地、伊尔库茨克州的别拉亚空军基地、伊万诺沃州的伊万诺沃空军基地(约750公里)。打击范围覆盖整个俄罗斯,令人震惊。四个空军基地的基本情况如表1所示。
表1 “蜘蛛网”行动打击目标

. 损失类型
. “蜘蛛网”行动中,乌克兰瞄准并摧毁了驻扎在俄罗斯境内4个主要空军基地的40多架俄罗斯飞机,主要损失包括战略轰炸机、航空兵以及空中预警和控制飞机,详情如表2所示。
表2 “蜘蛛网”行动中俄方损失

. 行动过程
. “蜘蛛网”行动的策划在实施前已持续超过18个月。乌克兰特工通过秘密的后勤路线将约150架小型攻击无人机、模块化发射系统和300个爆炸物运载工具走私到俄罗斯。行动的核心在于民用伪装与技术渗透的深度结合。
. 乌克兰特种部队招募了俄罗斯卡车司机,将伪装成标准货物的移动式无人机发射器运送到俄罗斯战略空军基地附近的预定地点。这些无人机在目标机场附近的废弃村落蛰伏数月,通过星链卫星通信系统接收加密指令,车厢顶棚被远程打开,无人机直接从卡车内部发射。最终以多批次、多方向的饱和攻击突破俄军防空体系。
. 俄罗斯消息人士证实,无人机是从机场外的地点发射的。所有无人机发射后,其运载卡车爆炸,表明它们配备了自毁装置。
. 行动结果
. 乌方宣称共出动117架无人机,摧毁41架俄军战略轰炸机和预警机,包括图-95MS、图-22M3及A-50预警机,造成70亿美元损失,占俄现役远程机队的34%。且所有参与“蜘蛛网”行动的人员均安全撤回,而俄方所谓“破坏分子落网”的声明被证实为虚假宣传。
. “蜘蛛网”行动的成功凸显了主动权平衡的急剧转变。乌克兰展示了其在远离其边界的地方,运用完全自主的系统和不对称战术(融合了欺骗、精确和战略突袭)执行协调一致的多战区深度打击行动的能力。
. AI发挥的作用
. 在“蜘蛛网”行动中,乌克兰展示了一种融合远程人工操控、自主飞行以及可能包含人工智能(AI)辅助功能的无人机作战混合模式。尽管该行动并非完全自主作战,但现有证据表明,人工智能很可能在飞行稳定性和目标瞄准方面发挥了辅助作用,特别是在对高价值飞机关键薄弱部位实施精确打击的过程中。
. 远程控制与通信网络。行动中使用的第一人称视角攻击无人机通过俄罗斯境内的移动通信网络(包括4G和LTE连接)进行远程操控。这些网络提供了足够的带宽,支持远距离实时视频传输和指令输入,使得乌克兰操作员能够在俄罗斯境外操控无人机。远程控制与通信网络无需物理地面控制站或操作员抵近现场。
. 稳定远程控制的核心系统。为实现通过移动网络进行稳定远程控制,无人机依赖于一套围绕ArduPilot构建的软硬件系统。ArduPilot是一种广泛应用于无人机的开源自动驾驶框架,该系统能提供先进的飞行姿态稳定、航点导航、故障保护程序以及可编程任务剖面功能。具体实现上,每架无人机集成了一台小型机载计算机,通过以太网连接网络摄像头和LTE调制解调器。摄像头视频流用于视觉导航,而控制信号则通过ArduPilot的UART接口传输。这使得操作员即使在面临显著信号延迟的情况下,也能以稳定且响应灵敏的方式远程操作无人机。ArduPilot的灵活性使其非常适合在移动互联网等不稳定或高延迟链路上执行任务。该系统能独立管理无人机的姿态、航向和高度,在等待操作员指令时确保飞行稳定性。
. AI辅助瞄准的整合。除手动控制外,AI辅助瞄准似乎也被整合到无人机的攻击逻辑中。根据开源情报和报道,乌克兰安全局小组研究了目标机型(包括图-95MS、图-22M3和A-50预警机)的结构布局和视觉特征。这些机型在乌克兰航空博物馆(如波尔塔瓦远程与战略航空博物馆)有实物保存。这些特征数据很可能用作机器视觉模型的训练数据,并嵌入无人机的机载计算机。此类模型可辅助操作员识别关键结构弱点(如机翼下导弹挂架、油箱接缝等),从而在俯冲攻击阶段实现快速、精确的末端机动。乌克兰安全局公布的图像证实,如图1所示的具体结构部位在准备阶段即被识别为目标。后续官方影像也显示无人机精确命中了这些指定区域。

图1 在“蜘蛛网”行动中确定了打击目标的结构弱点
. 经验教训
. “蜘蛛网”行动标志着运用低成本临时改装无人机系统在敌后纵深地带达成战略影响的作战方式迎来转折点。乌克兰通过融合可获取技术、创新性后勤保障以及精确目标打击能力,展示了一种全新的无人机作战范式——这种范式对有关作战规模、成本和防御脆弱性的传统认知提出了挑战。从此次行动中可总结出以下经验教训:
. 低成本开源无人机系统能够有效摧毁高价值军事平台。此次行动再次证明,基于廉价部件制造、通过开源自动驾驶系统(如ArduPilot)控制的第一人称视角无人机,能够摧毁价值数十亿美元的战略飞机。这些单价仅600至1000美元的无人机,成功打击了诸如图-95MS和图-22M3等价值数十亿的轰炸机。此案例揭示了现代战争中一个日益显著的趋势:大批量生产、可消耗、航程或载荷有限的系统,一旦与创新战术和智能锁定能力相结合,就能造成超乎比例的战略毁伤。
. 俄罗斯的损失包括无法再生的战略轰炸机,且无明确恢复途径。在受损或被摧毁的40余架飞机中,包含图-95轰炸机等苏联时期遗产装备,这些机型现已停产。由于原始零部件供应链曾分散在苏联各加盟共和国,俄罗斯目前缺乏相应的工业基础来快速补充此类损失。即使部分机体能够修复,更换其航电系统、发动机或机体部件的难度也极大。作为其核三位一体组成部分的俄罗斯远程打击机队,其战力的长期削弱暴露了一种罕见且代价高昂的战略脆弱性。
. 如果没有专用反无人机防御体系,战略基地依然十分脆弱。俄罗斯的关键空军基地尽管距离乌克兰数千公里,仍遭受打击,这暴露了俄军基地周界防御存在的重大漏洞。Pantsir和S-300等常规系统无法探测或拦截从停在附近的货车发射的低空飞行的小型无人机。这表明战略基地等重要军事设施需要建立分层防御,包括机库防御工事和电子战等简单措施,以及更广泛的努力,以阻止敌人使用移动网络并对军事地点附近的基础设施实施持续监视。
. 自主能力是超出可靠通信范围实施无人作战的关键。据报道,乌克兰规划者使用博物馆展出的退役苏联飞机来训练AI系统识别结构薄弱点,例如翼下挂架或油箱位置。乌克兰安全局发布的照片证实,这些薄弱点是事先确定的,随后飞行员可能在AI支持的瞄准辅助下进行了打击。这种精度甚至允许轻型第一人称视角无人机通过击中每架飞机最脆弱和易燃的部件来造成灾难性的破坏,从而进一步放大了攻击的成本效益。
. 该行动体现了旨在瘫痪俄罗斯远程航空兵整体作战体系的战略规划。除了摧毁飞机之外,乌克兰安全局还故意将迪亚吉列沃空军基地等设施作为目标,该基地既是训练中心又是飞机维修中心。通过同时降低平台、后勤和机组人员的战备状态,乌克兰袭击了俄罗斯战略轰炸机机队的整个作战骨干。这种方法表明了对战略航空作为一个整体系统的深刻理解,而不仅仅是对单一机型的关注。
. 乌克兰通过确保其技术无法进行逆向工程来优先考虑作战和技术机密。此次行动成功的关键要素之一,是阻断了对手对所用装备进行取证分析的途径。具体而言,第一人称视角攻击无人机从卡车搭载的伪装木质发射舱内发射后,卡车随即自毁——很可能是通过嵌入式爆炸装置实现。正如远程无人机常在发射后预定时间自毁一样,此战术设计有效阻止了俄罗斯对相关技术进行分析或仿制。
. 结论
. “蜘蛛网”行动不仅展示了乌克兰的战术巧思,更揭示了重塑现代战争形态的技术与战略转变。随着无人系统变得日益精密、易于获取且高效,全球军事和政治领导人已无法忽视以下三大关键趋势:
. 第一,廉价、可消耗技术(涵盖硬件与软件)的扩散正在加速。原本为爱好者设计的廉价商用第一人称视角无人机、开源软件平台和AI模型,如今已被武器化,并产生了毁灭性效果。此类系统的可获取性与强适应性,使其成为国家和非国家行为体青睐的工具。这迫切要求各方在冲突地区与国内环境中,对其军事化应用进行预判、监管与反制。
. 第二,自主能力的稳步发展正重塑系统作战方式。当前无人机通常将导航、目标锁定与打击执行划分为独立的半自主功能,而未来的迭代很可能会将这些功能融合为统一的全自主平台。此类平台能在极少量人工监督下,跨越超远距离独立执行任务。这一演进将挑战现有的作战条令、监督机制与伦理边界。
. 第三,行动凸显了对无人机威胁实施强韧物理防护与专用反制措施的迫切需求。从关键军事基础设施到民用场所,面对小型化、高精度且难探测系统的脆弱性正日益加剧。传统防空系统常常难以应对这种新型威胁态势,这迫切要求各方在早期探测、电子战和多层级物理防御领域进行创新。
. 综上,这些趋势共同指向一个未来:战略优势将取决于技术敏锐度,而不仅仅是工业规模。那些及早适应——通过投资于抗毁能力、反制手段和适应性条令的军队,将最有能力应对快速演变战场上的挑战。
联系我们
购置资料 谷老师:13165589228(微信同)
检索/翻译 梁老师:13011583019(微信同)
定制报告 蔡老师:13068796075(微信同)
北京分公司联系人 刘老师:18610862096(微信同)



