简 介
. 本手册涉及的腐蚀预防与控制规划与实施主要包括四个方面:项目管理、工程、寿命周期保障和试验鉴定。
. 本手册为采办项目主管和产品保障主管提供了必要的细节,以支持其对美国国防部武器系统进行有效的腐蚀规划。本手册旨在协助采办与保障人员及系统采购机构制定和执行有效的腐蚀预防与控制计划。
. 本书原文发布于2022年8月,本书译文发布于2025年6月17日。
. 中文全文共计54千字。
. 定价:668元。
目 录
执行摘要
文件结构
简介
第1章 目的
第2章 要求
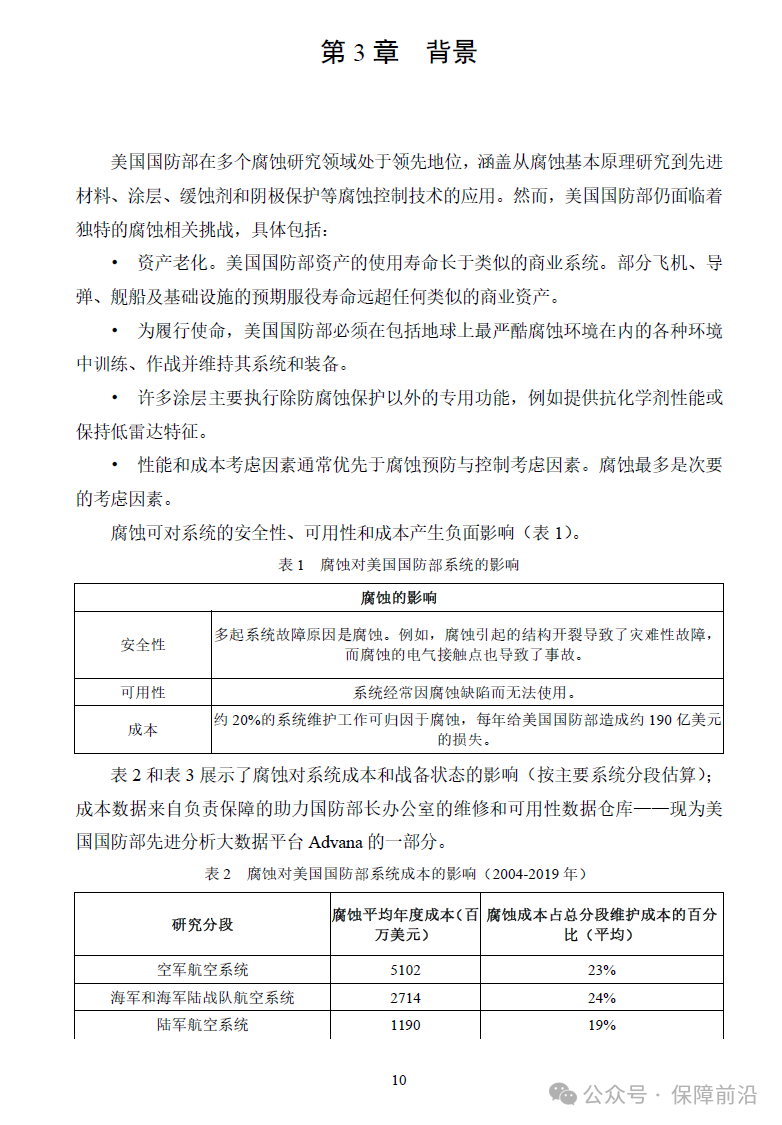
第3章 背景
第4章 腐蚀预防与控制规划概述
4.1 一般项目管理要求
4.1.1 项目管理
4.1.2 工程
4.1.3 寿命周期保障
4.1.4 试验鉴定
4.2 设计与技术考虑因素
4.2.1 产品和系统类型
4.2.2 设计考虑因素
4.2.3 技术考虑因素
4.2.4 腐蚀控制方法
附件1 重大能力采办
附件2 紧急采办
附件3 中间层采办
附件4 重大能力采办审查
附件5 合同要求
附录1 定义
附录2 军事部门研究与工程机构
附录3 腐蚀类型
附录4 缩略词
附录5 参考文献
部分内容预览

定价:668元

联系我们
购置资料 谷老师:13165589228(微信同)
检索/翻译 梁老师:13011583019(微信同)
定制报告 蔡老师:13068796075(微信同)
北京分公司联系人 刘老师:18610862096(微信同)
声明:本站所有文章,如无特殊说明或标注,均为本站原创发布。任何个人或组织,在未征得本站同意时,禁止复制、盗用、采集、发布本站内容到任何网站、书籍等各类媒体平台。如若本站内容侵犯了原著者的合法权益,可联系我们进行处理。



