简 介
. 本手册采用了与其他产品保障手册相同的格式,如美国国防部《基于绩效的后勤指导手册》,分步说明了如何成功开展产品保障业务案例分析,包括分析流程、方法、结果归档和建议,以便指导决策者执行产品保障策略。
. 本手册为相关各方开展产品保障业务案例分析提供了总体指南,应与其他分析工具结合使用。各部门和机构可根据武器系统的独特要求进一步调整本手册的具体内容。
. 本书原文发布于2024年6月,本书译文发布于2025年4月24日
. 中文全文共计50千字。
. 定价:680元。
目 录
前言
简 介
如何使用本手册
第1章 背景
1.1 产品保障业务案例分析的定义
1.2 产品保障业务案例分析的目的
1.3 成功完成产品保障业务案例分析所涉及的要素
第2章 产品保障业务案例分析指导手册概述
2.1 法规和政策
2.2 自适应采办框架
2.3 时间安排
2.4 对产品保障业务案例分析的重新验证
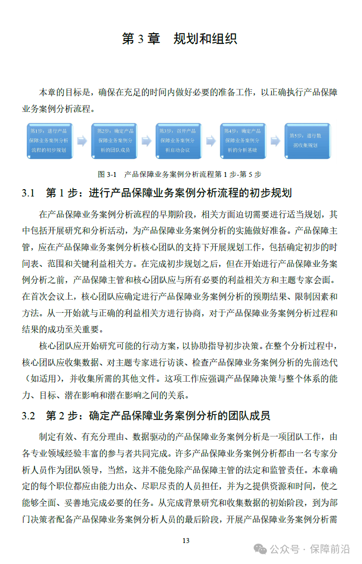
第3章 规划和组织
3.1 第1步:进行产品保障业务案例分析流程的初步规划
3.2 第2步:确定产品保障业务案例分析的团队成员
3.3 第3步开展产品保障业务案例分析启动活动
3.3.1 召开启动会议的目的
3.3.2 制定问题说明
3.3.3 确定产品保障业务案例分析的范围
3.3.4 确定治理结构
3.3.5 讨论潜在备选方案
3.4 第4步:确定产品保障业务案例分析的分析基础
3.4.1 作战部队期望取得的结果及项目要求
3.4.2 项目的绩效和成本基线
3.4.3 基本规则和假设
3.5 第5步:进行数据收集规划
3.5.1 数据透明度
3.5.2 获取数据
3.5.3 权威数据源
3.5.4 数据储存库
第4章 进行产品保障业务案例分析
4.1 第6步:制定评价标准,评估成本和效益因素
4.1.1 定量和定性价值
4.1.2 评分和权重
4.1.3 量化定性价值
4.1.4 标准化
4.1.5 排序/优先次序
4.1.6 主观分析方法的敏感性分析
4.2 第7步:制定备选方案
4.2.1 使用产品保障决策矩阵
4.2.2 综合产品保障要素
4.2.3 寿命周期各阶段的备选方案
4.2.4 验证待分析的备选方案
4.3 第8步:收集效益和成本数据以分析任务和业务影响
4.3.1 方法和工具
4.3.2 效益和非财务分析
4.3.3 绩效数据
4.3.4 效益和非财务分析方法与策略
4.3.5 其他非财务性考虑因素
4.3.6 成本与财务分析
4.4 第9步:进行风险和敏感性分析
4.4.1 产品保障业务案例分析中的风险分析
4.4.2 敏感性分析
4.5 第10步:进行比较分析
4.6 第11步:撰写产品保障业务案例分析报告
第5章 分发产品保障业务案例分析报告
5.1 第12步:分发草案以供意见裁定
5.1.1 国防部部门决策与文件归档。
5.1.2 意见裁定
5.1.3 最终审查
5.2 第13步:获得最终批准并签字
5.3 第14步:记录经验教训和最佳实践
5.4 第15步:制定实施计划
5.4.1 沟通计划的要素
5.4.2 预算提案
5.5 第16步:记录产品保障业务案例分析的完成情况
第6章 产品保障业务案例分析参考资料和信息来源
第7章 缩略语和术语表
7.1 缩略语
7.2 术语表
附录A 产品保障业务案例分析重新验证示例
附录B 常见问题
附录C 产品保障业务案例分析的章程要素
附录D 产品保障业务案例分析更新的完整备忘录
部分内容预览

定价 :680元

联系我们
购置资料 谷老师:13165589228(微信同)
检索/翻译 梁老师:13011583019(微信同)
定制报告 蔡老师:13068796075(微信同)
北京分公司联系人 刘老师:18610862096(微信同)



