. 在美国陆军条令体系中,FM X-0(X为1-7单个数字)均属于“重要(Keystone)”条令,并且是美国陆军作战行动的基本指导纲要。
. 2022年5月16日和18日,美国陆军连续发布了FM 5-0《计划与命令生成》和FM 6-0《指挥参谋机构组织与行动》,这两份条令均属于重大版本更新(分别历时5年和8年),且具有极强的关联;在此基础上,美国陆军进一步在条令体系上理顺了“计划/命令”与“指挥/参谋”的关系,深入解析了“指挥与控制”作战职能,并分别说明了从战区集团军到连排的指挥控制方法和计划命令生成流程。
. 野战手册FM 5-0《计划与命令生成》是美国陆军作战规划的综合参考手册;给出了规划的基本原则,详细介绍了作战规划的各种方法;并且是陆军问题解决方法、军事决策制定程序、连及连以下分队领导程序、规划评估以及各类计划和命令格式的条令基础。
. FM 5-0《计划与命令生成》的发布是美国陆军转型发展史上的重要事件,我们对此进行了收集、整理和翻译,由于篇幅较大,中译文分第1和第2两个分册发布,现有资料如下:
1. FM 5-0《计划与命令生成》(2022)(第1分册)(原文发布时间2022年5月16日,译文发布时间2023年2月7日),全文共计140千字,售价2450元。
2. FM 5-0《计划与命令生成》(2022)(第2分册)(原文发布时间2022年5月16日,译文发布时间2023年2月7日),全文共计170千字,售价2450元。
FM 5-0《计划与命令生成》(2022)(第1分册)
简 介
目 录
前言
引言
第1章 规划的基本原则
1.1 军事行动的本质
1.2 规划
1.2.1 规划和作战流程
1.2.2 规划和任务式指挥
1.2.3 规划的科学和艺术
1.3 规划的职能
1.3.1 建立态势理解
1.3.2 明确问题并制定相应解决方案
1.3.3 指导、协调和同步行动
1.3.4 对部队进行任务编组并确定工作的优先次序
1.3.5 预测事件
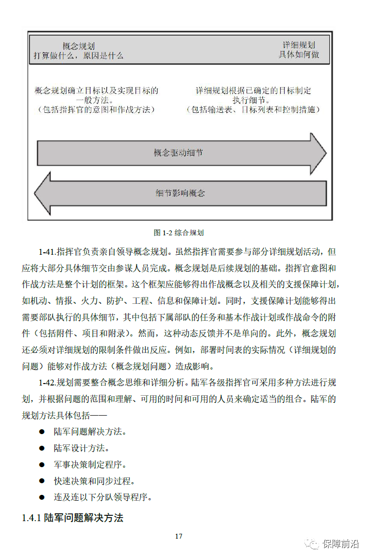
1.4 综合规划
1.4.1 陆军问题解决方法
1.4.2 陆军设计方法
1.4.3 军事决策制定程序
1.4.4 快速决策和同步过程
1.4.5 连及连以下分队领导程序
1.5 计划和命令
1.5.1 任务式命令
1.5.2 计划或命令的关键组成要素
1.5.2.1 任务说明
1.5.2.2 指挥官意图
1.5.2.3 作战概念
1.6 规划单元和小组
1.6.1 计划单元
1.6.2 未来行动单元
1.6.3 当前行动整合单元
1.6.4 规划小组
1.7 有效规划指南
1.7.1 指挥官关注规划
1.7.1.1 理解
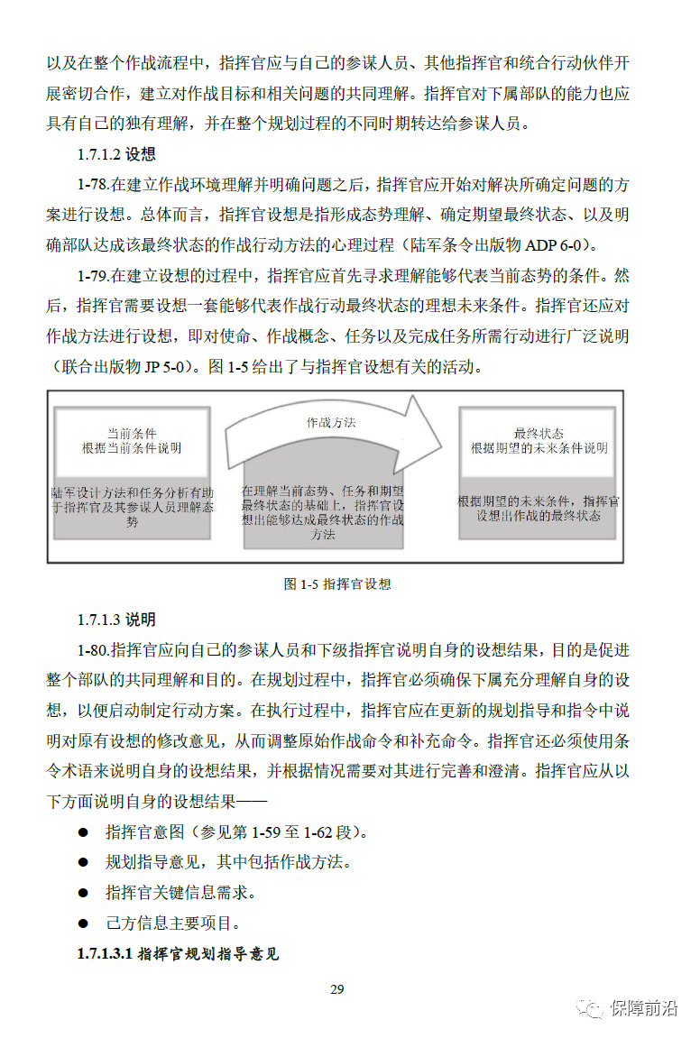
1.7.1.2 设想
1.7.1.3 说明
1.7.1.3.1 指挥官规划指导意见
1.7.1.3.2 指挥官关键信息需求
1.7.1.3.3 己方信息主要项目
1.7.2 运用批判性思维
1.7.2.1 认知偏见
1.7.2.2 逻辑错误
1.7.3 运用创造性思维
1.7.4 鼓励合作与对话
1.7.5 优化可用的规划时间
1.7.6 注重正确的规划时间范围
1.7.7 制定并保持准确的实时测算
1.7.8 制定简单、灵活的计划和命令
1.8 规划陷阱
第2章 规划和作战艺术
2.1 规划和作战层级
2.1.1 战略层级
2.1.1.1 国家战略
2.1.1.1.1 国家安全战略
2.1.1.1.2 国防战略
2.1.1.1.3 国家军事战略
2.1.1.2 重要战略计划和指令
2.1.1.2.1 联合司令部计划
2.1.1.2.2 应急规划指南
2.1.1.2.3 联合战略战役计划
2.1.1.2.4 全球兵力管理实施指南
2.1.1.3 战区战略
2.1.2 战役层级
2.1.2.1 联合作战司令部战役计划
2.1.2.2 应急计划
2.1.2.2.1 第1级——指挥官估计
2.1.2.2.2 第2级——基本计划
2.1.2.2.3 第3级——概念计划
2.1.2.2.4 第4级——作战计划
2.1.2.3 下级联合作战计划和作战命令
2.1.3 战术层级
2.2 作战艺术
2.3 作战艺术的要素
2.3.1 最终状态和条件
2.3.2 重心
2.3.3 决策点
2.3.4 作战时空线和工作逻辑线
2.3.5 节奏
2.3.6 阶段划分和过渡
2.3.7 作战极限
2.3.8 顶点
2.3.9 基地开设
2.3.10 风险
第3章 陆军问题解决方法
3.1 问题解决方法与决策
3.1.1 批判性思维和创造性思维
3.1.2 问题的结构
3.2 问题解决流程
3.2.1 收集信息和知识
3.2.1.1 事实
3.2.1.2 假设
3.2.1.3 意见
3.2.1.4 组织信息
3.3 明确问题
3.4 制定标准
3.4.1 筛选标准
3.4.2 评价标准
3.5 提出可能的解决方案
3.5.1 提出备选方案
3.5.2 使用文字和草图形式总结解决方案
3.6 分析可能的解决方案
3.7 比较可能的解决方案
3.8 做出决策并切实执行
第4章 陆军设计方法
4.1 陆军设计方法的基本原则
4.1.1 作战艺术
4.1.2 批判性思维
4.1.3 创造性思维
4.1.4 系统思维
4.1.5 合作与对话
4.1.6 框定方法
4.1.7 叙事结构
4.1.8 目视建模
4.2 使用陆军设计方法的时机
4.3 组建规划小组
4.3.1 小组成员的技能特点
4.3.2 小组成员的多样特性
4.3.3 小组成员的组成规模
4.3.4 小组成员的职能分工
4.3.4.1 组长
4.3.4.2 主题专家
4.3.4.3 假想敌成员
4.3.4.4 记录员
4.3.4.5 制图员
4.4 陆军设计方法的具体活动
4.4.1 框定作战环境
4.4.1.1 理解上级的指导意见和指示
4.4.1.2 理解作战环境的当前状态
4.4.1.3 预测作战环境的可能趋势
4.4.1.4 辨别其他行为方期望的未来状态
4.4.1.5 设想己方期望的最终状态
4.4.2 框定问题
4.4.2.1 审查环境框架
4.4.2.2 确定问题并给出不同问题之间的关系
4.4.2.3 制定问题框架
4.4.3 提出作战方法
4.4.3.1 确定敌我双方的重心
4.4.3.2 确定决策点
4.4.3.3 确定直接或间接方法
4.4.3.3.1 制胜机制
4.4.3.3.2 维稳机制
4.4.3.4 细化作战方法
4.4.3.4.1 作战极限、基地开设和顶点
4.4.3.4.2 节奏
4.4.3.4.3 阶段划分和过渡
4.4.3.4.4 风险
4.4.3.5 结果记录
4.4.4 过渡到详细规划
4.4.5 重新框定
4.4.6 重新框定的标准
4.4.7 评估计划
第5章 军事决策制定程序
5.1 军事决策制定程序概述
5.1.1 调整军事决策制定程序
5.1.2 指挥官、参谋人员和下级总部的互动
5.1.2.1 指挥官的作用
5.1.2.2 参谋人员的作用
5.2 军事决策制定程序的步骤
5.2.1 第1步——受领任务
5.2.1.1 提醒参谋人员和其他关键参与方
5.2.1.2 收集工具
5.2.1.3 更新实时测算
5.2.1.4 进行初步评估
5.2.1.5 发布指挥官初步指导意见
5.2.1.6 下达预先号令
5.2.2 第2步——分析任务
5.2.2.1 分析上级总部的计划或命令
5.2.2.2 进行初步战场情报准备
5.2.2.3 确定特定、隐含和基本任务
5.2.2.4 审查现有资源并找出不足
5.2.2.5 确定限制条件
5.2.2.6 确定事实并提出假设
5.2.2.7 开始风险评估和管理
5.2.2.8 制定初步的指挥官关键信息需求和己方信息关键要素
5.2.2.9 制定初步的信息收集计划
5.2.2.10 更新规划时间表
5.2.2.11 制定拟议的问题说明
5.2.2.12 制定拟议的任务说明
5.2.2.13 制定并发布初步的指挥官意图
5.2.2.14 进行任务分析简报
5.2.2.15 制定行动方案评价标准
5.2.2.16 制定和发布继续规划指导意见
5.2.2.17 下达预先号令
5.2.3 第3步——制定行动方案
5.2.3.1 评估敌我相对战斗力
5.2.3.2 提出备选方案
5.2.3.3 兵力部署
5.2.3.4 制定宽泛概念
5.2.3.5 指派总部
5.2.3.6 准备说明和草图
5.2.3.7 进行行动方案简报
5.2.3.8 选择或修改行动方案并继续分析
5.2.4 第4步——分析行动方案和兵棋推演
5.2.4.1 发布指导意见
5.2.4.2 收集工具
5.2.4.3 列出己方参战部队
5.2.4.4 列出假设
5.2.4.5 列出已知的关键事件和决策点
5.2.4.6 选择兵棋推演方法
5.2.4.7 选择记录和显示结果的方法
5.2.4.8 执行兵棋推演并评估结果
5.2.4.9 进行兵棋推演简报(可选)
5.2.4.10 兵棋推演的一般职责
5.2.4.10.1 职责概述
5.2.4.10.2 情报职责
5.2.4.10.3 运动与机动职责
5.2.4.10.4 火力职责
5.2.4.10.5 防护职责
5.2.4.10.6 保障职责
5.2.4.10.7 联络职责
5.2.4.10.8 记录职责
5.2.5 第5步——比较行动方案
5.2.5.1 优劣势分析
5.2.5.2 比较行动方案
5.2.5.3 行动方案决策简报
5.2.6 第6步——批准行动方案
5.2.7 第7步——命令生成、下达和传播
5.2.7.1 计划与命令核对
5.2.7.2 计划和命令交叉比对
5.2.7.3 批准计划或命令
5.3 时间有限条件下的规划
5.3.1 指挥官的职责
5.3.2 参谋人员的职责
5.3.3 节省时间的方法
5.3.3.1 指挥官增强参与
5.3.3.2 限制行动方案的数量
5.3.3.3 最大限度实现并行规划
5.3.3.4 增加协同规划
5.3.3.5 有效利用联络
第6章 执行阶段的决策方法
6.1 执行活动
6.1.1 执行阶段的评估方法
6.1.2 作战阶段的决策方法
6.1.3 行动指导方法
6.2 快速决策和同步过程
6.2.1 比较当前态势和命令
6.2.2 确定所需决策
6.2.3 制定行动方案
6.2.4 完善并验证行动方案
6.2.5 执行行动方案
部分内容预览

FM 5-0《计划与命令生成》(2022)(第2分册)
简 介
目 录
第7章 连及连以下分队领导程序
7.1 连及连以下分队领导程序的背景以及与军事决策制定程序之间的区别
7.2 连及连以下分队领导程序的执行方法
7.2.1 第1步——受领任务
7.2.2 第2步——下达预先号令
7.2.3 第3步——制定初步计划
7.2.3.1 分析任务
7.2.3.2 制定行动方案
7.2.3.3 分析敌我相对战斗力
7.2.3.3.1 提出备选方案
7.2.3.3.2 制定初步作战概念
7.2.3.3.3 分配职责
7.2.3.3.4 编制行动方案说明和草图
7.2.3.4 分析行动路线(兵棋推演)
7.2.3.5 行动方案比较与选择
7.2.4 第4步——启动输送
7.2.5 第5步——进行侦察
7.2.6 第6步——完成计划
7.2.7 第7步——下达命令
7.2.8 第8步——监督和完善
第8章 评估
8.1 评估和作战流程
8.1.1 正式评估
8.1.2 非正式评估
8.2 评估流程
8.2.1 第1步——制定评估方法
8.2.2 第2步——制定评估计划
8.2.3 第3步——收集信息与情报
8.2.4 第4步——分析信息和情报
8.2.5 第5步——传达反馈和建议
8.2.6 第6步——调整计划或行动
8.3 评估规划
8.3.1 第1步——收集工具和评估数据
8.3.2 第2步——了解当前情况和所需条件
8.3.3 第3步——制定评估框架
8.3.4 第4步——制定收集计划
8.3.5 第5步——为执行分析和生成建议指定相应职责
8.3.6 第6步——确定反馈机制
8.3.7 军事决策制定程序中的评估
附录A 作战变量和任务变量
A.1 作战变量
A.2 任务变量
A.2.1 任务
A.2.2 敌人
A.2.3 地形和天气
A.2.4 可用部队和支援
A.2.5 可用时间
A.2.6 民事考虑因素
A.2.6.1 区域
A.2.6.2 结构
A.2.6.3 能力
A.2.6.4 组织
A.2.6.5 人员
A.2.6.6 事件
附录B 指挥和支援关系
B.1 指挥链
B.2 联合指挥关系
B.2.1 联合作战指挥(指挥权)
B.2.2 作战控制权
B.2.3 战术控制权
B.2.4 支援
B.3 联合隶属和配属关系
B.4 其他权力
B.4.1 行政控制权
B.4.2 协调权
B.4.3 直接联络授权
B.5 陆军指挥和支援关系
B.5.1 陆军指挥关系
B.5.1.1 建制
B.5.1.2 隶属
B.5.1.3 配属
B.5.2 陆军支援关系
B.6 多国行动指挥和支援考虑因素
B.6.1 多国指挥结构
B.6.1.1 综合指挥结构
B.6.1.2 牵头国家指挥结构
B.6.1.3 平行指挥结构
B.6.1.4 组合指挥结构
B.6.2 指挥权
B.6.3 北约的指挥关系和权力
B.6.3.1 全权指挥
B.6.3.2 作战指挥
B.6.3.3 作战控制
B.6.3.4 战术指挥
B.6.3.5 战术控制
B.6.3.6 其他权力
B.6.3.6.1 行政控制权
B.6.3.6.2 协调权
附录C 实时测算
C.1 实时测算的基本类型
C.2 实时测算的基本特点
C.3 作战流程中的实时测算
C.3.1 规划中的实时测算
C.3.2 准备中的实时测算
C.3.3 执行中的实时测算
C.3.4 评估中的实时测算
附录D 计划和命令格式
D.1 计划和命令
D.1.1 计划的类型
D.1.2 命令的类型
D.2 有效的计划和命令
D.2.1 行政指示
D.2.2 首字母缩写词和缩略语
D.2.3 位置和方向指定
D.2.4 命名规则
D.2.5 涉密标记
D.2.6 未命名日期和时间的表示方法
D.2.7 时间的表示方法
D.2.8 页面的标识方法
D.2.9 页面的编号方法
D.2.10 附件
D.3 基本计划或命令的格式
附录E 附件格式
E.1 附件A(任务编组)格式和说明
E.1.1 基本考虑因素
E.1.2 格式和说明
E.2 附件B(情报)格式和说明
E.3 附件C(作战)格式和说明
E.4 附件D(火力)格式和说明
E.5 附件E(防护)格式和说明
E.6 附件F(保障)格式和说明
E.7 附件G(工程)格式和说明
E.8 附件H(信号)格式和说明
E.9 附件I(备用)
E.10 附件J(公共事务)格式和说明
E.11 附件K(民事行动)格式和说明
E.12 附件L(信息收集)格式和说明
E.13 附件M(评估)格式和说明
E.14 附件N(太空行动)格式和说明
E.15 附件O(备用)
E.16 附件P(东道国保障)格式和说明
E.17 附件Q(知识管理)格式和说明
E.18 附件R(报告)格式和说明
E.19 附件S(特种技术行动)格式和说明
E.20 附件T(备用)
E.21 附件U(监察长)格式和说明
E.22 附件V(跨机构协调)格式和说明
E.23 附件W(作战合同保障)格式和说明
E.24 附件X(备用)
E.25 附件Y(备用)
E.26 附件Z(发布)格式和说明
附录F 决策工具
F.1 决策支持模板和决策支持矩阵
F.1.1 决策支持模板
F.1.2 决策支持矩阵
F.2 执行矩阵
F.3 执行检查表
附录G 规划的整合流程支持
G.1 整合流程
G.2 战场情报准备
G.2.1 定义作战环境
G.2.2 说明环境对作战行动的影响
G.2.3 评估威胁
G.2.4 确定威胁行动方案
G.2.5 参谋人员需要提供给战场情报准备的输入信息
G.3 信息收集
G.3.1 收集管理
G.3.2 指导信息收集
G.3.3 执行收集
G.3.4 执行与情报有关的任务和行动
G.3.5 信息收集规划
G.3.5.1 受领任务
G.3.5.2 分析任务
G.3.5.2.1 分析上级总部命令
G.3.5.2.2 进行战场情报准备
G.3.5.2.3 确定特定、隐含和基本任务
G.3.5.2.4 审查可用资源
G.3.5.2.5 确定限制条件
G.3.5.2.6 确定关键事实和假设
G.3.5.2.7 进行风险评估
G.3.5.2.8 确定初步的指挥官关键信息需求和己方信息主要项目
G.3.5.2.9 制定初步的信息收集计划
G.3.5.3 下达预先号令
G.3.5.4 制定行动方案
G.3.5.5 行动方案分析(兵棋推演)、比较和决策
G.3.5.6 命令生成、下达和传播
G.3.6 目标选择与打击
G.3.6.1 决策
G.3.6.1.1 受领和分析任务
G.3.6.1.2 制定行动方案
G.3.6.1.3 分析行动方案(兵棋推演)
G.3.6.1.4 行动方案比较、行动方案批准以及命令生成、传播和批准
G.3.6.2 探测
G.3.6.3 打击
G.3.6.4 评估
G.3.6.4.1 战斗损伤评估
G.3.6.4.2 弹药效能评估
G.3.6.4.3 再次攻击建议
G.3.7 风险管理
G.3.8 知识管理
术语表
第1部分 缩略词
第2部分 术语释义
参考文献
部分内容预览


联系我们
购置资料 杨老师:13165589228(微信同)
检索/翻译 梁老师:13011583019(微信同)
定制报告 蔡老师:13068796075(微信同)
北京分公司联系人 刘老师:18610862096(微信同)



