简 介
目 录
报告简介
兰德公司空军项目部
资金来源
致谢
摘要
第1章 引言
1.1 研究方法和研究范围
1.2 报告结构
第2章 趋势
2.1 地缘政治变化
2.2 全球化
2.3 不断变化的国家优先事项
2.4 商业技术的发展
2.4.1 国防部的许多两用技术
2.4.2 越来越重要的软件驱动的技术发展
第3章 国防部系统采办面临的挑战
3.1 响应不断变化的任务
3.2 利用不断变化的国防工业基础
3.2.1 创新环境的不断变化为国防部研发方法带来的挑战
3.2.2 改变供应链环境
3.2.3 合同挑战
3.3 提升互操作性
3.4 巩固网络安全
3.5 制定技术更新和嵌入规划
3.6 重建采办人员队伍
3.7 管理系统采办成本
3.8 使激励、组织和流程与采办目标相一致
3.8.1 《戈德华特-尼科尔斯法案:争取更大的集权》
3.8.2 《武器系统采办改革法案:对成本和进度的关注》
3.8.3 近期的努力:注重速度和创新
3.8.4 需求和资源配置流程的相互依赖性的考虑
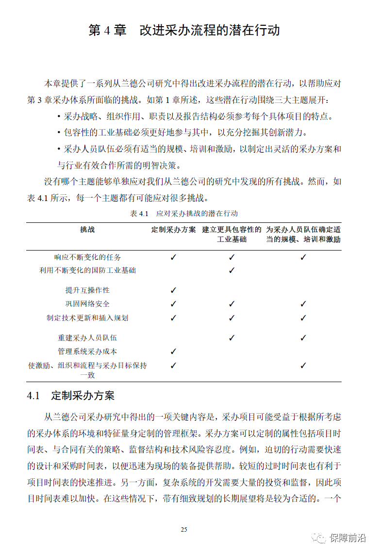
第4章 改进采办流程的潜在行动
4.1 定制采办方案
4.1.1 对短期项目而言,权力的精简和分散有助于缩短部署时间
4.1.2 对于长期项目而言,通过稳定性来降低业务和技术复杂性风险
4.1.3 对于渐进式技术而言,使用简单的设计方法并对需求进行有限的修改有利于减少项目风险
4.1.4 对革命性技术而言,新的订约方式、更强的风险承受能力和概念定义的灵活性促使项目成功
4.1.5 采用定制的采办方案所面临的挑战
4.2 建立更具包容性的工业基础
4.2.1 将非传统供应商纳入国防工业基础中
4.2.2 完善长期规划,支持产业基础
4.3 为采办人员队伍确定适当的规模、培训和激励
4.3.1 将采办人员特征映射到采办活动和结果
4.3.2 激励措施须与期望的采办结果保持一致
第5章 结论
附录:参考资料及注释
1. 国防采办政策
2. 项目成本
3. 项目时间表
4. 采办风险
5. 国防工业基础
6. 国防创新
7. 采办人员
8. 武器系统的开发与设计
9. 从采办项目中汲取的经验教训
10. 联合采办
11. 太空与网络空间采办
12. 国防采办数据
13. 国际采办
缩略语
参考资料
部分内容预览

定价:680元

联系我们
购置资料 杨老师:13165589228(微信同)
检索/翻译 梁老师:13011583019(微信同)
定制报告 蔡老师:13068796075(微信同)
北京分公司联系人 刘老师:18610862096(微信同)



