简 介
. 2023年1月,美国空军装备司令部发布了最新版战略计划,该计划概述了空军装备司令部将如何提供为空军所需的先进、综合的装备能力,以阻止侵略并战胜现代敌对威胁和各种挑战。最新的战略计划提出了空军装备司令部的使命、愿景和四大努力方向,即提供综合能力、加强团队、革新流程和弘扬“作战文化”,每个工作方向又包含了多个具体目标。该计划直接与空军的七个作战命令保持一致,并侧重于关键的组织、训练和装备功能和能力。四大努力方向将从寿命周期的各个阶段入手,确保作战迫切事项中提出的承诺得到兑现。
. 本书出版于2023年。
. 全文共计9千字。
目 录
前 言
引 言
任 务
愿 景
战略路线图
与空军部保持一致
共同属性
承 诺
努力方向
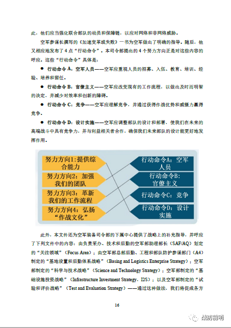
努力方向1:提供综合能力
努力方向2:加强我们的团队
努力方向3:革新我们的工作流程
努力方向4:弘扬“作战文化”
总 结
附录A 与空军部保持一致
附录B 实施
附录C 空军装备司令部的下属中心
空军研究实验室
空军寿命周期管理中心
空军核武器中心
空军试验中心
空军保障中心
空军设施和任务保障中心
内容预览

定价 :288元

联系我们
购置资料 杨老师:13165589228(微信同)
检索/翻译 梁老师:13011583019(微信同)
定制报告 蔡老师:13068796075(微信同)
北京分公司联系人 刘老师:18610862096(微信同)
声明:本站所有文章,如无特殊说明或标注,均为本站原创发布。任何个人或组织,在未征得本站同意时,禁止复制、盗用、采集、发布本站内容到任何网站、书籍等各类媒体平台。如若本站内容侵犯了原著者的合法权益,可联系我们进行处理。



