. 事实总是掩盖在迷雾之中——自2022年2月24日俄乌战争爆发以来,俄罗斯在乌克兰战场乃至全球开展的网络战行动至今仍隐藏在深深的迷雾中,基于现在的有限资料,全球各方对网络战的战场效用、应对手段、法律地位、未来发展进行了初步总结、反思和展望;本专题试图在多维度、多角度的开放立场上理解俄乌战争网络战参与方的利弊得失并获取经验教训;本专题收录的文献发表机构主要包括政府机构、国家论坛、重要智库、核心商业公司等,他们的观点有的相互印证但是有的完全向左,这表明即便在美国、欧洲、北约、乃至西方国家阵营内对此问题均持有不同意见。赛斯智库针对战场实际进展情况收集、整理并翻译这一专题,意在帮助读者从不同角度来看待俄乌网络战,并将根据后续需求进行持续更新,现有资料如下:
1、俄罗斯对乌克兰发起的网络攻击-微软眼中的俄乌网络战(更新时间2022.7.26)
2、现阶段经验教训-微软眼中的俄乌网络战(更新时间2022.7.26)
3、俄乌网络战现阶段经验教训-欧洲网络冲突研究倡议(更新时间2022.7.26)
《微软眼中的俄乌网络战——俄罗斯针对乌克兰发起的网络攻击》
. 本报告详细介绍了美国微软公司(以下简称“微软”)在乌克兰战争期间观察到的网络活动,以及该公司与乌克兰网络安全官员和私营部门企业合作开展的网络攻击防范工作。微软认为,俄罗斯对乌克兰实施的网络攻击非常具有破坏性。本报告的目的是深入解析俄罗斯利用本国网络能力在乌克兰开展大规模“混合战争”(hybrid war)的范围、规模和方法,分析乌克兰各组织防范俄网络攻击所取得的成就,并向全球各组织提供战略建议。. 本书原文发布于2022年4月,译文发布于2022年7月26日。. 全文共计13千字。
售价:299元
1乌克兰境内的网络攻击
2 微软积极参与俄乌网络战
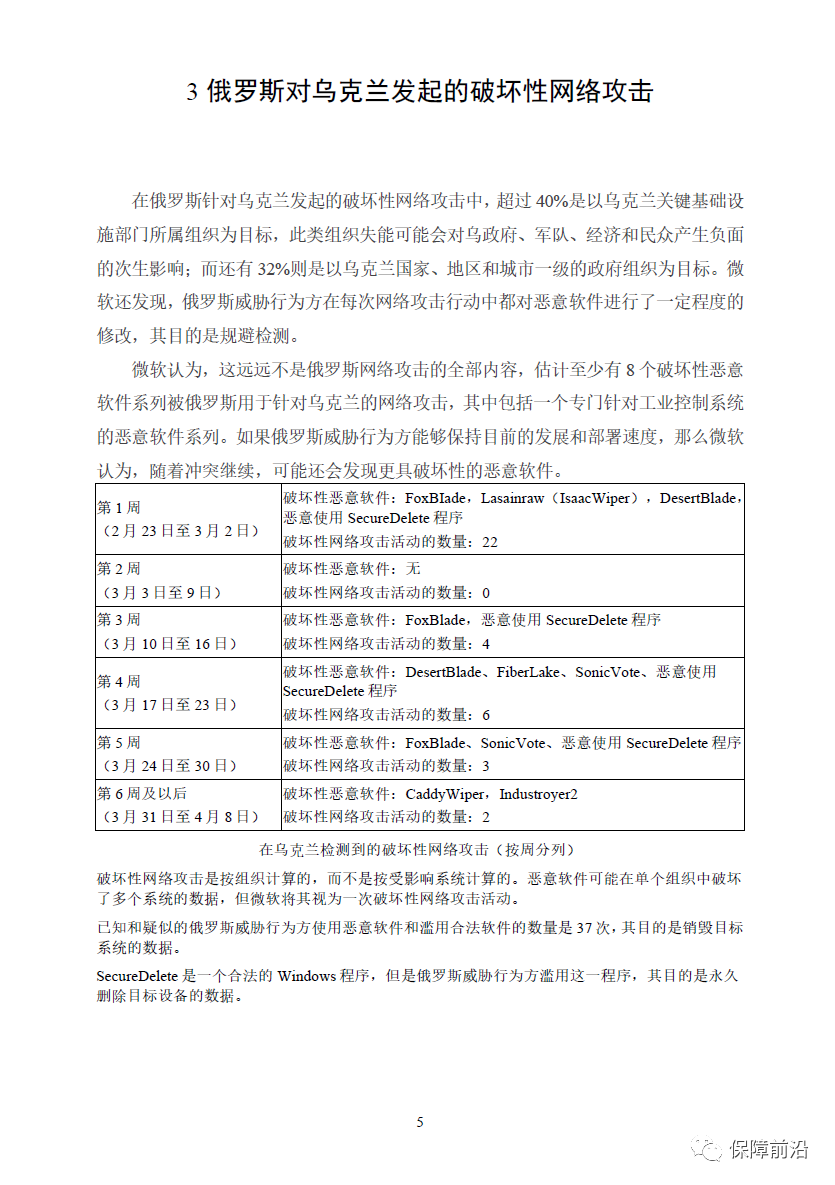
3 俄罗斯对乌克兰发起的破坏性网络攻击
4 俄罗斯的战争准备
5 俄罗斯发起破坏性网络攻击是军事入侵的明确信号
6 俄罗斯入侵乌克兰
7 多个网络威胁行为方参与其中
8 俄罗斯的网络战行动是传统军事行动的有力补充
9 按周划分的俄乌战争阶段
10 微软为保卫乌克兰提供的援助
11 未来展望:俄罗斯在乌克兰境内会持续保持破坏性网络攻击的高压态势
12 未来展望:网络攻击会逐步蔓延到乌克兰境外
13 建议
《微软眼中的俄乌网络战-现阶段经验教训》
. 本报告针对俄乌战争前四个月的网络战活动得出了以下五个结论:第一,对于大多数国家而言,防御军事入侵要求其有能力跨越国界针对其他国家开展数字行动并使用数据资产。第二,最近在网络威胁情报和终端保护方面取得的进展,已经帮助乌克兰抵御了俄罗斯发起的大部分破坏性网络攻击。第三,随着西方各国联合起来保卫乌克兰,俄罗斯情报机构则加强了针对乌克兰境外西方国家政府的网络渗透和间谍活动。第四,俄罗斯国家情报机构正在与其他网络机构进行协调,并实施全球网络影响行动以支持战场军事行动。第五,乌克兰的经验教训要求我们制定一项更加协调和全面的战略,目的是加强防御网络破坏、间谍活动和影响行动的能力。. 本书原文发布于2022年6月22日,译文发布于2022年7月26日。. 全文共计21千字。
售价:499元。
前言
1 战时数字运作分散化
2 进攻性网络攻击和防御性网络安全行动的演变
3 俄罗斯在乌克兰境外开展的网络渗透和网络间谍活动
4 俄罗斯在20世纪80年代的信息战理论
5 应对俄罗斯各种网络威胁的战略对策
部分内容预览

《俄乌网络战现阶段经验教训》
. 网络战行动在军事冲突中有何作用?我们又可以从俄乌战争中汲取哪些重要的经验教训?俄罗斯的网络战行动在战时与平时有何区别?在未来的几个月里,我们还可能看到什么样的网络战行动?2022年5月30日,欧洲网络冲突研究倡议在塔林举行了一次圆桌会议,讨论俄乌战争期间网络战影响的问题。此次该活动包括了网络威胁情报和事件响应从业人员、企业代表、学术界人士以及来自主要政府和国际机构的官员。这次会议仅限受邀者参加,并基于“查塔姆规则”开展,其目的是尽量获取与会者的真实想法。我们认为,在与所有与会者完成协商之后,在此公开部分会议内容是有益的。. 本书原文发布于2022年7月,译文发布于2022年7月26日。. 全文共计7千字。
售价:199元。
概述
1 俄罗斯手中是否还拥有尚未暴露的网络能力
2 俄罗斯较高的作战节奏和较快暴露的网络战工具
3 网络战的战略价值
4 必须厘清概念和法律
5 俄乌战争是否是网络战研究的典型
6 科技公司与威胁情组织的作用
7 其他非国家行为方的作用
结论
部分内容预览

三本合计:997元

联系我们
购置资料 杨老师:13165589228(微信同)
检索/翻译 梁老师:13011583019(微信同)
定制报告 蔡老师:13068796075(微信同)
北京分公司联系人 刘老师:18610862096(微信同)
声明:本站所有文章,如无特殊说明或标注,均为本站原创发布。任何个人或组织,在未征得本站同意时,禁止复制、盗用、采集、发布本站内容到任何网站、书籍等各类媒体平台。如若本站内容侵犯了原著者的合法权益,可联系我们进行处理。