简 介
. 本书原文发布于2025年5月,本书译文发布于2025年7月21日。
. 中文全文共计24千字。
. 定价:278元。
目 录
摘要
第1章 引言
第2章 国防供应链的动态目标
2.1 定义国防后勤
2.2 “休眠”与“活跃”状态下的供应链
第3章 买方与供应商关系治理
3.1 治理机制
3.2 不断升级条件下的公共采购
第4章 方法
4.1 步骤1:样本检索
4.2 步骤2:论文筛选
4.3 步骤3:编码与分析
第5章 结果
5.1 样本的关键维度
5.2 主题集群1:外包驱动因素和影响
5.3 主题集群2:国防采购中的监管挑战
5.4 主题集群3:国防供应链设计
5.5 主题集群4:采购与合同策略
5.6 主题集群5:合作与关系动态
5.7 主题集群6:基于结果的合同
第6章 迈向概念框架
6.1 应对安全危机频谱
6.2 平时治理
6.3 战备治理
6.4 战时治理
第7章 研究议程
7.1 研究领域1:战争行动中的治理机制
7.2 研究领域2:国内背景下后勤战备的治理机制
7.3 研究领域3:监管和法律框架对后勤战备治理机制的影响
7.4 研究领域4:后勤战备中的供应链策略与激励机制调整
第8章 结论
8.1 局限性
参考文献
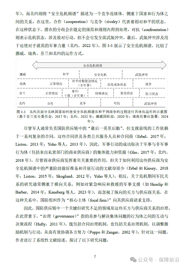
部分内容预览

定价:278元

联系我们
购置资料 谷老师:13165589228(微信同)
检索/翻译 梁老师:13011583019(微信同)
定制报告 蔡老师:13068796075(微信同)
北京分公司联系人 刘老师:18610862096(微信同)
声明:本站所有文章,如无特殊说明或标注,均为本站原创发布。任何个人或组织,在未征得本站同意时,禁止复制、盗用、采集、发布本站内容到任何网站、书籍等各类媒体平台。如若本站内容侵犯了原著者的合法权益,可联系我们进行处理。



