简 介
. 本报告可被视为全系列报告的总结和综述,并通过三方面展开,即历史类比分析、地缘政治影响和军事形态变革。以此为基础,作者向美国国防部等部门提出了一系列建议,包括加强盟友合作,调整国防预算,重点满足长期需求等。
. 本书原文发布于2025年5月22日,本书译文发布于2025年7月15日。
. 中文全文共计9千字。
. 定价:128元。
目 录
研究综述
引言
通过历史类比,为俄乌冲突提供启示
冲突凸显作战方式变革
冲突导致国际体系发生重大转变
后续事态可能重塑冲突的影响
战场事态发展
战争结束
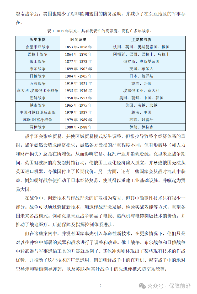
外部事件
综合结论与建议
研究结果
建议
部分内容预览

定价:128元

联系我们
购置资料 谷老师:13165589228(微信同)
检索/翻译 梁老师:13011583019(微信同)
定制报告 蔡老师:13068796075(微信同)
北京分公司联系人 刘老师:18610862096(微信同)
声明:本站所有文章,如无特殊说明或标注,均为本站原创发布。任何个人或组织,在未征得本站同意时,禁止复制、盗用、采集、发布本站内容到任何网站、书籍等各类媒体平台。如若本站内容侵犯了原著者的合法权益,可联系我们进行处理。



