简 介
目 录
前言
致谢
缩略词表
术语表
1 简介
1.1 预期范围和目标受众
1.2 如何使用实验室生物安保指南
2 高后果研究和功能获得实验
3 新兴技术和潜在威胁
3.1 基因工程
3.1.1 基因组编辑
3.1.2 基因驱动
3.1.3 表观遗传操纵
3.2 合成生物学
3.3 人工智能技术
3.4 DIY生物学
3.5 错误信息和虚假信息
3.6 高后果研究发表
4 生物安全/生物安保计划管理
4.1 机构生物安全/生物安保政策
4.2 机构生物安全委员会
4.2.1 机构生物安全委员会的作用和职责
4.2.2 机构生物安全活动
4.3 生物安全官员
4.3.1 作用和核心能力
4.3.2 职责和活动
5 生物安保风险评估
5.1 概述
5.2 降低生物安保相关材料工作中固有风险的策略
5.3 实验室生物安保事件的类型
5.3.1 直接涉及生物制剂的事件
5.3.2 物理安保事件
5.3.3 与人员有关的生物安保事件
5.3.4 与信息安全和网络安全有关的事件
5.3.5 蓄意事件
5.3.6 助长情况
5.4 选择生物安保风险评估小组
5.5 风险评估框架
5.6 生物安保风险评估步骤
6 生物安保风险控制措施
6.1 人员可靠性、筛查、招聘、能力和培训
6.1.1 人员可靠性和生物安保文化
6.1.2 人员筛查、招聘、监测、支持和保护
6.1.3 人员能力和培训
6.2 物理安保
6.2.1 设施安保和出入访问管理
6.3 库存控制和实验室设备
6.3.1 实验室库存
6.3.2 国家库存
6.4 销毁、洗消和废弃物管理
6.4.1 高后果材料
6.4.2 实验室设备、装置、信息和软件
6.5 信息安全和网络安全
6.6 紧急情况/事故的预防和准备
6.6.1 报告、调查和纠正措施
6.6.2 紧急销毁高后果材料
7 高后果材料的转移和运输
7.1 国际协议
7.2 关于高后果材料运输的国家立法
7.3 高后果材料转移和运输的生物安保
7.3.1 基本原则
7.3.2 要求
7.3.3 人员
7.3.4 材料转移协议
7.3.5 生物安保相关设备的转移和运输
8 国家和国际立法和监管
8.1 国家生物风险立法和监管的最佳实践
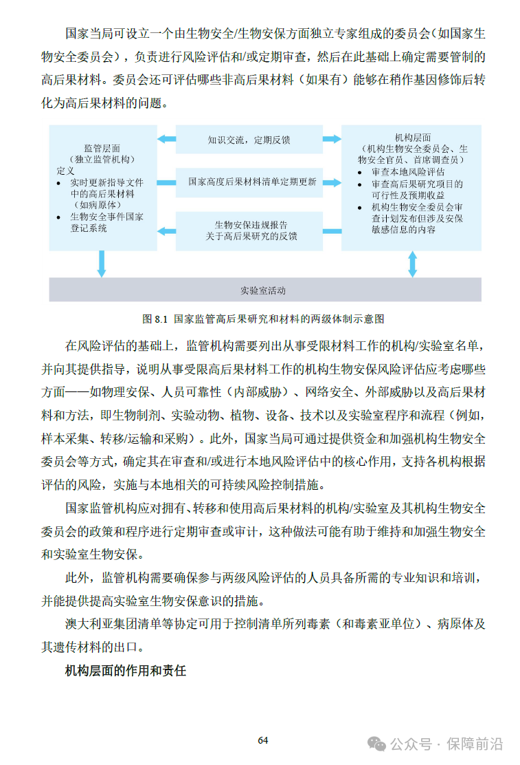
8.1.1 监管高后果材料的混合方法
8.1.2 风险评估
8.1.3 功能获得实验和高后果研究
8.1.4 高后果材料拥有、创建和共享
8.1.5 高后果材料和生物安保相关设备的国家清单
8.2 生物风险立法的国际框架
8.2.1 联合国秘书长关于使用化学和生物武器指控的调查机制
8.2.2 《禁止生物武器公约》
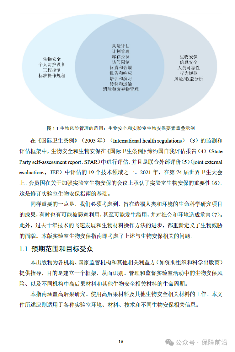
8.2.3 《国际卫生条例》(2005年)
8.2.4 卡塔赫纳生物安全议定书
8.2.5 多边出口管制制度
8.2.6 指导文件
9 参考文献
10 更多信息
附件1 生物安保风险评估模板
附件2 生物安保应急响应模板
附件3 国家生物安保法律、法规、准则和政策范例
参考文献
部分内容预览

定价:698元

联系我们
购置资料 谷老师:13165589228(微信同)
检索/翻译 梁老师:13011583019(微信同)
定制报告 蔡老师:13068796075(微信同)
北京分公司联系人 刘老师:18610862096(微信同)



