简 介
. 报告强调,病原体研究需严格遵循生物安全(保护人员与环境免受意外泄露)与生物安保(防止病原体故意滥用)标准。这一点意义重大,历史案例表明,一旦这些工作中发生意外事故,或被恶意行为者(如2001年美国炭疽攻击)利用,就有可能引发公共卫生灾难,也正是因此,美国政府必须对相关工作给予全面支持。
. 该报告认为,美国政府在这一领域存在许多不足,如缺乏独立监管实体,政策执行依赖研究机构自律;采用陈旧的“清单式”监管模式,无法跟上最新形势要求;以及国际合作不足等。
. 鉴于上述情况,本报告呼吁美国政府开展政策改革,应用全新技术(如AI风险评估),同时加大资金投入,从而为减少大流行风险与应对生物恐怖威胁创造有利条件。
. 本书原文发布于2025年1月6日,本书译文发布于2025年5月21日。
. 中文全文共计31千字。
. 定价:398元。
目 录
译者声明
相关术语释义
第1章 摘要及建议
第2章 简介
第3章 传染病原体的具体威胁(根据术语表定义扩展)
第4章 传染性病原体
第5章 生物安全与生物传染控制
5.1 现存问题
5.1.1 事故难以杜绝
5.1.2 生物传染控制措施失效的案例
5.1.3 证据基础有限
5.1.4 资金短缺
5.1.5 在生物安全人员队伍中构建安全文化的重要性
5.1.6 高等级生物安全实验室呈现扩张态势
第6章 生物安保、研究风险和研究监督
6.1 出入控制和物理安全
6.2 研究监管
6.3 人员可靠性
6.4 病原体的转移与运输限制
6.5 信息安全和网络安全
6.6 现存问题
6.6.1 开放科学的风险与价值;以及出版监管困境
6.6.2 已发表的信息不能撤回
6.6.3 基因合成与科研外包
第7章 科学发展对政策的影响
7.1 “关注序列”
7.1.1 技术快速发展正在降低生物安全壁垒,使得基于清单的监管方式逐渐失效
7.2 “功能增益研究”
7.3 双重用途
第8章 政策环境
8.1 法规
8.1.1 《联邦特定病原体管理计划》
8.1.2 出口管制法规
8.2 指南和其他政策
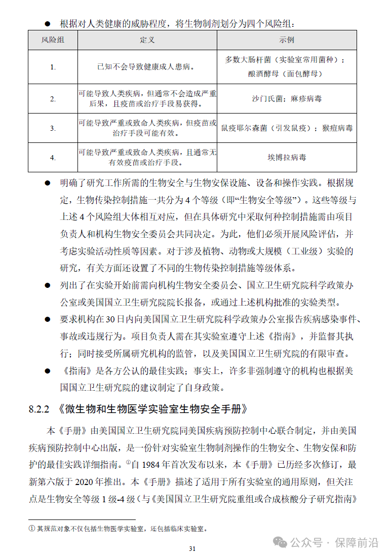
8.2.1 《美国国立卫生研究院重组或合成核酸分子研究指南》
8.2.2 《微生物和生物医学实验室生物安全手册》
8.2.3 《美国政府关于“关注双重用途研究”和“具有增强大流行潜力的病原体”的政策》
8.3 国家生物安保科学咨询委员会
8.4 现行政策的问题
8.4.1 缺乏独立监督机制,而且机制中对核查和合规性缺乏激励措施。
8.4.2 对非政府资助研究的监督极为薄弱,只有在特定病原体领域有一定监督
8.4.3 学术机构和监管实体缺乏专项资金
8.4.4 研究人员负担沉重,一些要求无效或过时
8.4.5 合成生物学时代基于列表方法的局限性
8.4.6 指导方针零散、重叠和混乱
8.4.7 缺乏实验室事故与信息报告制度
第9章 建议
9.1 建立独立的高风险病原体研究监管机构
9.2 提升全球生物安全和生物风险管理标准
9.3 加强公共卫生措施,促进公共安全
部分内容预览

定价 :398元

联系我们
购置资料 谷老师:13165589228(微信同)
检索/翻译 梁老师:13011583019(微信同)
定制报告 蔡老师:13068796075(微信同)
北京分公司联系人 刘老师:18610862096(微信同)



