简 介
. 陆军保障司令部是美国陆军装备司令部的下属司令部,通过陆军野战保障旅、陆军野战保障营和后勤战备中心等司令部建制机构的方式,整合和同步向受援的陆军军种组成司令部、军、师和设施提供陆军保障司令部的装备体系能力;并负责在需要的位置上向陆军作战部队提供装备和物资保障,为美国陆军承担的全球力量投送任务提供支援,并协助将后勤文职人员扩编计划能力整合到军事行动中。
. 陆军技术出版物ATP 4-98分为五个章节和2个附录,简要说明了陆军保障司令部的组织结构和任务,并介绍了陆军野战保障旅、陆军野战保障营和后勤战备中心如何提供陆军装备司令部非常广泛的战略层面保障能力,从而建立和保持部队战斗力。
. 本书原文发布于2025年1月;译文发布于2025年3月11日。
. 译文全文共计36千字。
. 定价:468元。
目 录
前言
序言
第1章 任务概述
1.1 陆军装备司令部的作用
1.2 陆军装备司令部下属的各大寿命周期管理司令部
第2章 陆军保障司令部
2.1 陆军保障司令部的作用
2.2 陆军保障司令部保障行动局
2.3 牵头装备集成机构
2.4 后勤援助计划
2.5 设施后勤保障
2.6 陆军预置库存
2.7 后勤文职人员扩编计划
2.8 陆军保障司令部的其他计划和能力
2.9 陆军预备役部队和国民警卫队保障
第3章 陆军野战保障旅
3.1 任务概述
3.2 后勤文职人员扩编计划保障
3.3 分基地驻扎行动
3.4 陆军野战保障旅的总部组织结构
3.4.1 指挥职能部门
3.4.2 参谋职能部门
3.4.3 陆军野战保障旅的加强参谋力量
3.4.4 陆军野战保障旅为负责采办、后勤与技术的陆军部助理部长提供的支持
3.4.5 跨组织合作
3.5 陆军野战保障旅为竞争期间的军事行动提供支援保障
3.6 陆军野战保障旅为危机期间的军事行动提供支援保障
3.7 陆军野战保障旅为冲突期间的军事行动提供支援保障
3.8 指挥关系和支援关系
3.9 各级部队中的后勤保障单位
3.10 合同保障协调
3.10.1 作战合同保障需求制定
3.10.2 合同管理
3.10.3 系统保障合同同步
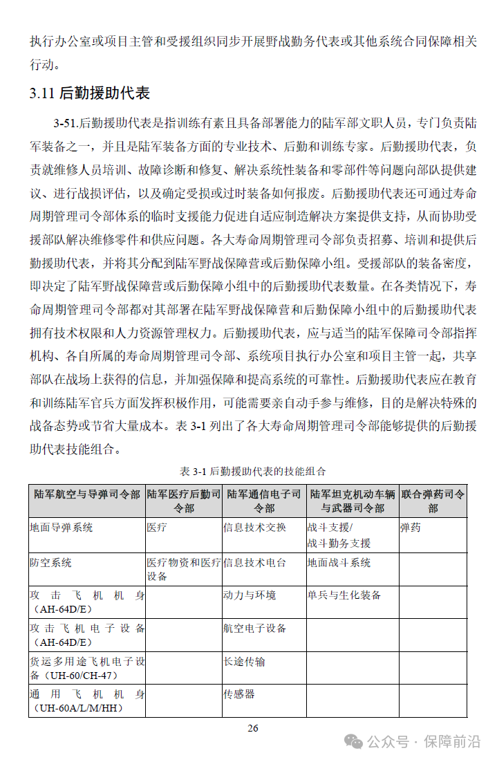
3.11 后勤援助代表
3.11.1 陆军航空与导弹司令部后勤援助代表
3.11.2 陆军通信电子司令部后勤援助代表
3.11.3 陆军坦克机动车辆与武器司令部后勤援助代表
3.12 联合弹药司令部质量保证专业人员(弹药监督)
3.13 陆军装备司令部前方呼叫能力
3.13.1 陆军装备司令部的支援级维修能力
3.13.2 战区航空保障维修大队
3.13.3 自动化后勤援助小组
3.13.4 分类与检查连
3.13.5 陆军测试、测量和诊断设备中心
第4章 陆军野战保障营
4.1 任务概述
4.2 陆军预置库存
4.3 提供战备保障
4.4 提供专业技术知识
4.5 后勤保障单位
附录A 战略支援
1. 任务编组
2. 态势
3. 执行
A. 任务
B. 支援层级
C. 单位任务
D. 在主要下属司令部能力中纳入任务式指挥概念
4. 保障
A. 兵力投送
B. 体系后勤保障
C. 陆军预置库存
附录B 后勤战备中心
术语表
参考文献
必须出版物
相关出版物
联合出版物
陆军出版物
引用表格
参考表格
部分内容预览

定价:468元

联系我们
购置资料 谷老师:13165589228(微信同)
检索/翻译 梁老师:13011583019(微信同)
定制报告 蔡老师:13068796075(微信同)
北京分公司联系人 刘老师:18610862096(微信同)



