简 介
. 本研究将从4个方面展开,第一部分是制导武器复合材料检测技术规范,主要介绍复合材料的检测标准和制导武器复合材料检测设备;第二部分是制导武器复合材料检测技术,介绍了介绍超声检测、射线检测、热成像检测、声发射等各类检测技术原理、应用范围;第三部分介绍了雷达制导弹药导引头吸波材料的检测与维修等相关技术内容;第四部分是对目前制导武器复合材料检测技术的发展趋势进行总结归纳。
. 本中文报告发布于2025年3月4日。
. 报告全文共计18千字。
. 定价:2160元。
目 录
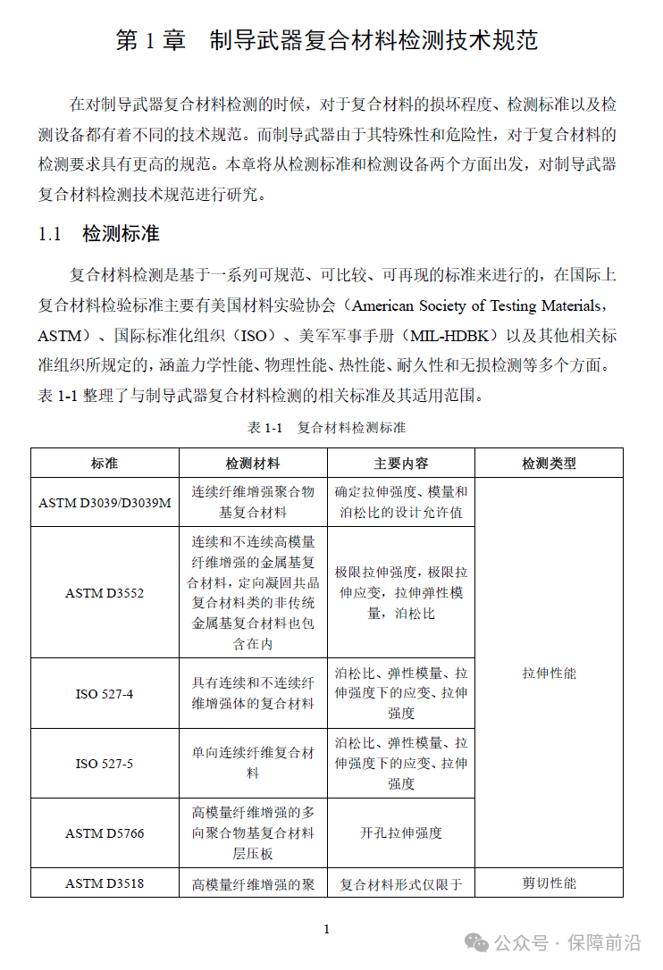
1.1 检测标准
1.2 检测设备
1.2.1 复合导弹系统的手持式无损检测扫描仪
1.2.2 Dolphicam2超声相控阵成像仪
1.2.3 Acellent结构健康检测系统
1.2.4 LASERVISION检测系统
第2章 制导武器复合材料检测技术
2.1 超声检测技术
2.2 射线检测技术
2.3 热成像检测技术
2.4 声发射检测技术
2.5 声-超声检测技术
2.6 涡流阵列检测技术
2.7 微波检测技术
2.8 流体渗透法
2.9 剪切散斑干涉技术
2.10 太赫兹无损检测技术
第3章 雷达制导弹药导引头吸波材料的检测与维修
3.1 检测方式
3.2 修复技术
第4章 制导武器复合材料检测技术发展趋势
参考文献
部分内容预览

定价 :2160元

联系我们
购置资料 谷老师:13165589228(微信同)
检索/翻译 梁老师:13011583019(微信同)
定制报告 蔡老师:13068796075(微信同)
北京分公司联系人 刘老师:18610862096(微信同)



