简 介
. 第1章:基本概念。分析了当前我国面临的国际形式、开展两栖作战的必要性,以及美军两栖部队的主要形式和一般作战流程。为后续美军特战力量编组分析及两栖作战指挥协同提供研究背景。
. 第2章:美军两栖作战力量编组现状分析。对美军两栖作战力量的主要作战职能进行定位分析,并基于以两栖登陆作战为重点关注对象的考量,分析了两栖戒备群/海军陆战队远征部队的编组现状与特点,并对比了国内外两栖作战力量的编组差异。
. 第3章:美军两栖作战指挥协同架构分析。对美军两栖作战指挥协同关系进行分析,介绍美军两栖作战的协同指挥体系,并分析在不同作战阶段,两栖作战指挥体系的协同链路,对比分析我军与美军的差异因素。
. 第4章:启示建议。通过对美军两栖作战力量编组情况的深入了解与分析,以及对美军两栖作战指挥协同架构、两栖作战不同阶段指挥协同链路研究,结合差异化分析,从指挥协同、力量编组和军事教育3个方面提出了对我军两栖作战指挥协同体系建设的意见。
. 本中文报告发布于2025年2月5日。
. 译文全文共计60千字。
. 定价:6580元。
目 录
第1章 基本概念
1.1 当前国际形势
1.1.1 印太对弈
1.1.2 岛链争端
1.1.3 台海冲突
1.2 两栖作战的必要性
1.2.1 地缘政治角度
1.2.2 各国战备角度
1.2.3 自身国防角度
1.3 美军两栖部队主要形式
1.3.1 两栖特混编队
1.3.2 两栖远征打击群
1.3.3 两栖戒备群
1.3.4 两栖部队作战部署阵位
1.4 两栖作战阶段
第2章 美军两栖作战力量编组现状分析
2.1 美军两栖作战力量作战职能定位分析
2.1.1 两栖攻击
2.1.2 两栖突击
2.1.3 两栖撤退
2.1.4 两栖佯动
2.2 美军两栖作战力量兵力编组构成分析
2.2.1 海基力量
2.2.2 空基力量
2.2.3 陆基力量
2.3 美军两栖作战力量兵力特点分析
2.3.1 快速响应
2.3.2 军兵种联合
2.3.3 有人无人协同
2.4 国内外两栖作战力量编组对比分析
2.5 差异化影响因素分析
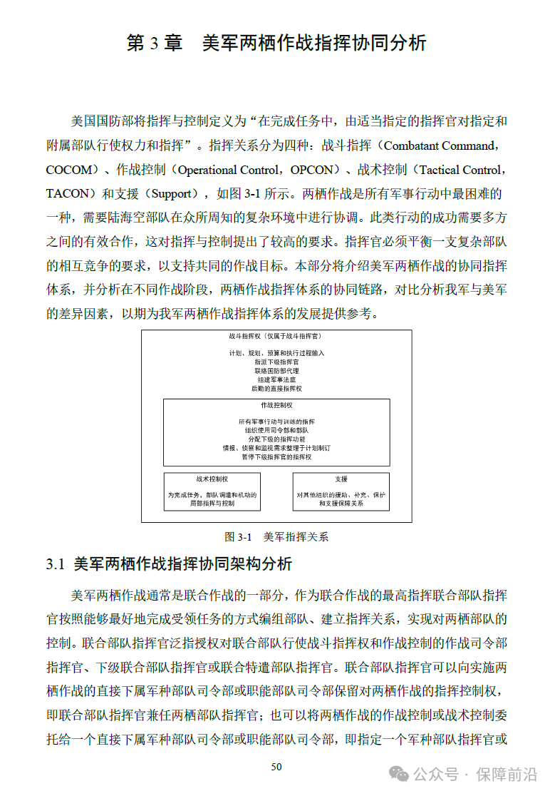
第3章 美军两栖作战指挥协同分析
3.1 美军两栖作战指挥协同架构分析
3.1.1 两栖编队之间的指挥关系
3.1.2 两栖编队指挥机构设置
3.1.3 海上作战指挥关系
3.1.4 空中作战指挥关系
3.1.5 岸上作战指挥关系
3.1.6 火力支援指挥关系
3.2 美军两栖作战指挥协同链路分析
3.2.1 规划阶段 planning
3.2.2 登船阶段 embarkation
3.2.3 预热阶段 rehearsal
3.2.4 机动阶段 movement
3.2.5 行动阶段 action
3.3 美军两栖作战指挥协同典型案例分析
3.3.1 两栖登陆案例
3.3.2 远海作战案例
3.3.3 两栖作战案例
3.4 国内外两栖作战指挥协同对比分析
3.5 差异化影响因素分析
第4章 启示建议
4.1 作战指挥协同
4.2 编组构成方面
4.2 军事教育方面
参考文献
部分内容预览

定价 :6580元

联系我们
购置资料 谷老师:13165589228(微信同)
检索/翻译 梁老师:13011583019(微信同)
定制报告 蔡老师:13068796075(微信同)
北京分公司联系人 刘老师:18610862096(微信同)



