简 介
. 2021年9月,受美空战司令部计划、项目和需求局委托,兰德空军项目部发布了一份题为《在电磁频谱战中智胜敏捷对手》的报告,并将其作为2021财年“提高电子战计划统一修订速度和安全性”项目的一部分,目的是为未来空军、太空军和网络部队的发展状况、部署情况、战备状态以及部队保障提供相关政策和备选方案。该报告分为四个部分:分别是战略和条令,部队现代化和部署使用,资源管理,劳动力、发展和健康。报告的各部分概述了当前电子战修订计划和未来电子战修订愿景,认知电子战、云集成和数据工程、飞行计划软件和容器化微服务、机载高性能计算的概念、内容和未来发展态势,并依托情景展望未来电子战能力。根据该报告,美空军应加速整合实现认知电子战所需的技术,并立即采取措施,采用新的软件部署架构,以便能够更快进行能力部署。
. 本书原文发布于2023年1月19日,译文发布于2023年5月8日。
. 译文共计129千字。
目 录
关于本报告
摘 要
问题
方法
结论
建议
第1章 简介
1.1 在电磁频谱中开展行动的重要性
1.2 历史背景
1.3 软件重编程在电子战中的作用
1.4 研究目标和方法
1.5 报告结构
第2章 当前电子战计划统一修订体系评估
2.1 威胁背景
2.2 对及时性的需求
2.3 电子战计划统一修订流程现状
2.4 经验教训:当前电子战计划统一修订流程面临哪些问题
2.4.1 人工操作的增加限制了从不连续或临时解决方案中获得的流程改进
2.4.2 不能避免长期安全加固和安全认证时间
2.4.3 缺乏足够的计算能力和人力会延误电子战计划统一修订
2.4.4 有关需求与环境的沟通受限可能会抑制更新质量
2.4.5 数据记录、存储和共享方面的约束限制数据流水线
2.5 结论
第3章 未来电子战计划统一修订远景
3.1 从教训到行动:改善电子战计划统一修订的总体愿景
3.2 支持未来电子战计划统一修订愿景所需的DOTMLPF-P考虑因素
3.2.1 装备
3.2.2 条令与政策
3.2.3 编制、训练、领导、人员和设施
3.3 结论
第4章 认知电子战操作
4.1 理解自适应和认知电子战
4.1.1 自适应电子战
4.1.2 认知电子战
4.1.3 人工智能与机器学习
4.2 当前状态
4.3 早期成效与基本发展
4.3.1 增强将信号与参数化发射器数据进行比较的能力
4.3.2 增加对研发与部署自适应电子战系统的投入
4.3.3 在支援角色中引入认知电子战
4.3.4 将自适应和认知电子战直接应用于战斗机的任务后数据
4.3.5 投资机器学习,将多个接收器的雷达回波联系起来
4.4 未来发展道路
4.5 结论
第5章 云集成和数据工程
5.1 构想未来数据流水线
5.2 使数据可用
5.2.1 当前状态
5.2.2 未来发展
5.3 处理大量数据
5.3.1 当前状态
5.3.2 未来发展
5.4 启用多级安全
5.4.1 当前状态
5.4.2 未来发展
第6章 飞行计划软件和容器化微服务
6.1 电子战计划统一修订流程中与软件更新和部署有关的当前问题
6.1.1 作战飞行计划和任务数据文件更新流程和相关问题
6.1.2 软件更新的分散化责任
6.1.3 测试瓶颈
6.1.4 作战飞行计划架构缺点
6.2 航空电子架构和相关作战飞行计划设计
6.2.1 联邦航空电子架构
6.2.2 综合模块化航空电子架构
6.2.3 开放式航空电子架构
6.2.4 此类问题对电子战意味着什么
6.3 重新设计武器系统软件部署,以启用集成流水线
6.3.1 任务数据文件或威胁数据库部署
6.3.2 作战飞行计划软件部署
6.4 微服务、容器和编排
6.5 未来机器学习支持和基础设施
6.6 结论和下一步
第7章 机载高性能计算
7.1 定义机载数据处理
7.1.1 流程概要
7.1.2 处理数据的组件
7.2 问题
7.3 近期解决方案
7.4 量子未来
7.5 其他硬件应用程序
7.5.1 边缘云计算
7.5.2 测试基础设施
7.6 下一步
第8章 展望未来电子战能力:情景分析
8.1 情景方法
8.2 情景1:在加里宁格勒压制敌防空
8.2.1 情景设置
8.2.2 作战问题解决方法
8.2.3 电子战计划统一修订不断变化的作用
8.3 情景2:在竞争激烈的北极地区开展行动
8.3.1 情景设置
8.3.2 作战问题解决方法
8.3.3 电子战计划统一修订不断变化的作用
8.4 结论
第9章 建议
9.1 基本建议
9.1.1 更改软件的架构和支持方式
9.1.2 在战区启用任务数据文件快速更新
9.2 有远见的建议
9.2.1 加速技术研发
9.2.2 集成技术,实现认知电子战愿景
9.3 结论
附件A 研究任务和方法
附件B 关于情报挑战的补充信息
B.1 收集基础情报
B.2 信号分析
B.3 全源分析
B.4 管理情报任务数据收集要求
B.5 收集战术情报
缩略语
参考文献
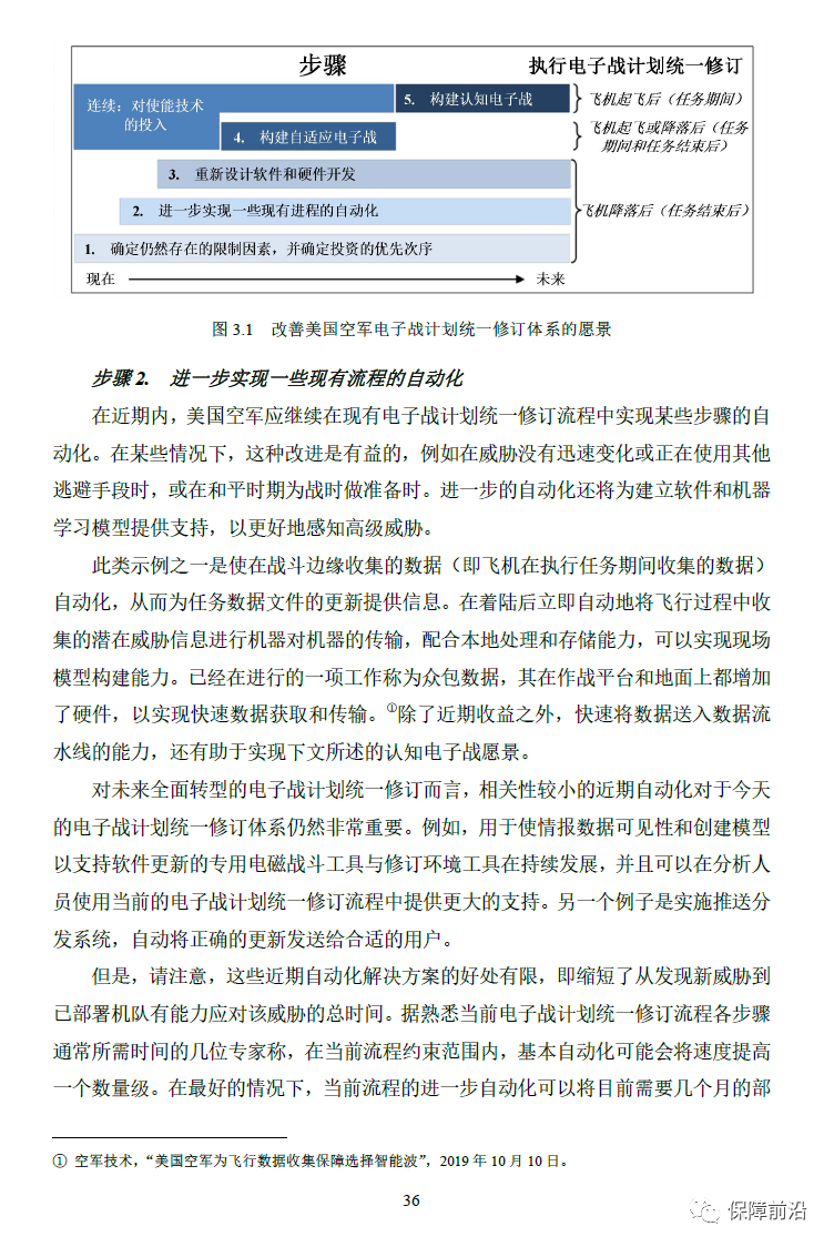
部分内容预览

定价:1080元

联系我们
购置资料 杨老师:13165589228(微信同)
检索/翻译 梁老师:13011583019(微信同)
定制报告 蔡老师:13068796075(微信同)
北京分公司联系人 刘老师:18610862096(微信同)



