简 介
目 录
报告简介
兰德空军项目部
致谢
摘要
议题
方法
审查结果
建议
第1章 引言
报告的组织结构
第2章 卫星通信
2.1 任务范围
2.2 市场概述
2.2.1 市场趋势——技术和能力
2.2.2 展望未来
2.3 关键公司评估
2.3.1 地球同步卫星运营商供应商
2.3.2 非地球同步卫星运营商供应商
第3章 太空发射
3.1 任务范围
3.2 市场概述
3.2.1 市场趋势——技术和能力
3.2.2 展望未来
3.3 关键公司的评估
3.3.1 国家安全太空发射计划的发射供应商
3.3.2 小型运载火箭发射供应商
第4章 遥感
4.1 任务范围
4.2 市场概述
4.2.1 商业遥感市场的历史
4.2.2 商业遥感市场的现状
4.2.3 遥感技术和能力发展趋势
4.2.4 需关注的指标
4.3 关键公司评估
第5章 环境监测
5.1 任务范围
5.2 市场概述
5.2.1 市场趋势——技术和能力
5.3 关键公司评估
第6章 太空域感知
6.1 任务范围
6.2 市场概述
6.2.1 市场趋势——技术和能力
6.3 关键公司评估
第7章 数据传输/接收网络
7.1 任务范围
7.2 市场概述
7.2.1 市场趋势——技术和能力
7.3 关键公司评估
第8章 太空后勤
8.1 任务范围
8.2 市场概述
8.2.1 市场趋势——技术和能力
8.3 关键公司评估
第9章 结论
9.1 关于商业太空产业的看法
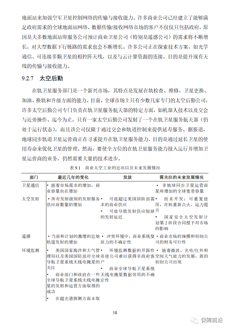
9.2 按空间任务分类所做的总结
9.2.1 卫星通信
9.2.2 太空发射
9.2.3 遥感
9.2.4 环境监测
9.2.5 太空域感知
9.2.6 数据传输/接收网络
9.2.7 太空后勤
9.3 建议
缩略语
参考文献
兰德空军项目部
部分内容预览

定价:498元

联系我们
购置资料 杨老师:13165589228(微信同)
检索/翻译 梁老师:13011583019(微信同)
定制报告 蔡老师:13068796075(微信同)
北京分公司联系人 刘老师:18610862096(微信同)



