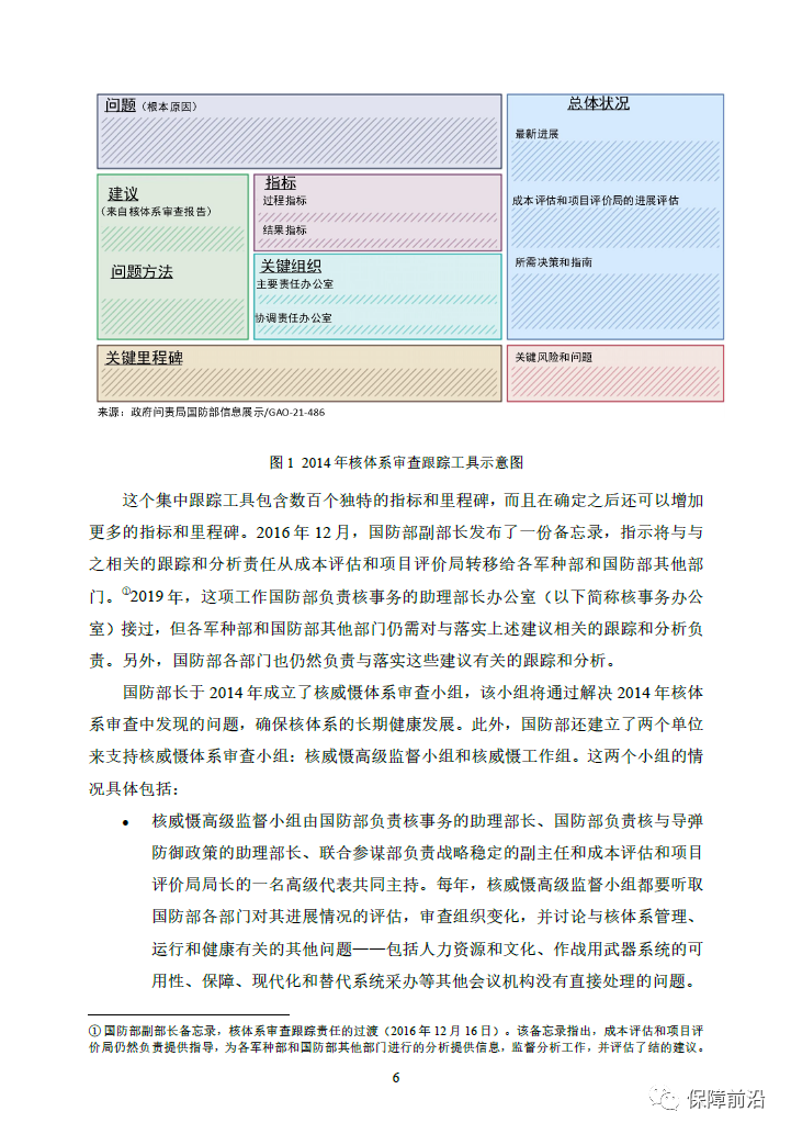
. 美国国防部在2014年至2015年对其核体系进行了多次审查,提出了数百项提高领导力、士气/政策和程序等方面的建议。政府问责局发现国防部在实施建议的更改方面取得了进展,但是也存在一定的问题,其中一些进展衡量的标准需要重新评估。2021年1月,国防部还创建了一个新的核体系监督办公室,但尚未确定其具体角色和职责,也未定义其与关键组织的沟通方式。最后,政府问责局向国防部提出四项建议以解决发现的问题,并且国防部同意所有建议。
. 本书原文发布于2021年8月,译文发布于2022年7月。
国防部在实施2014年核体系审查和2015年核指挥、控制和通信报告建议方面继续取得进展
2014年核体系审查的247项次级建议国防部已经实施了165项
2015年核指挥、控制和通信报告的13项建议国防部已经执行了8项
国防部尚未重新评估执行2014年核体系审查报告中与核安全部队问题有关的建议的指标和里程碑
空军、海军和国防部其他部门确定了跟踪核安全部队建议执行情况的初步指标和里程碑
核威慑工作组尚未重新评估执行那些包括与安全部队有关的建议的指标和里程碑
国防部未确定国防部长核转型审查办公室的作用、责任或沟通方法,也未制定监测长期存在问题的方法
国防部设立了国防部长核转型审查办公室来监督核体系,却未明确作用、责任或沟通方法
为评估核体系的长期健康情况,国防部已经确立了四个长期存在的问题领域,但还没有制定监测其状况的方法
附录III 2014年审查中发现的核安全部队挑战示例
附录IV 限制评估士气的司令部风气调查的有效性的问题
部分内容预览

定价 :368元

联系我们
购置资料 杨老师:13165589228(微信同)
检索/翻译 梁老师:13011583019(微信同)
定制报告 蔡老师:13068796075(微信同)
北京分公司联系人 刘老师:18610862096(微信同)
声明:本站所有文章,如无特殊说明或标注,均为本站原创发布。任何个人或组织,在未征得本站同意时,禁止复制、盗用、采集、发布本站内容到任何网站、书籍等各类媒体平台。如若本站内容侵犯了原著者的合法权益,可联系我们进行处理。